Beier SFR-1 Soundmodule + Rijregelaar + Lichtset in een

Pakket +16 schakeluitgangen voor licht, cruise control, handrem, programmeerbaar enz.

Beier SFR-1 Soundmodule + Rijregelaar + Lichtset in een
Beier SFR-1 Soundmodule + Rijregelaar + Lichtset in een
Beier SFR-1 Soundmodule + Rijregelaar + Lichtset in een
Beier SFR-1 Soundmodule + Rijregelaar + Lichtset in een
Beier SFR-1 Soundmodule + Rijregelaar + Lichtset in een
Beier SFR-1 Soundmodule + Rijregelaar + Lichtset in een
259.95 *Prijzen zijn inclusief btw
Fabrikant BEIER ELEKTRONIK
ArtikelcodeSFR-1
SFR-1
5 ster(ren) met 1 review(s) Schrijf een review
De nieuwe alleskunner!
ideaal basis om mee te starten.

Software SFR-1  gratis meegeleverd op de SD-KAART 32GB
Op voorraad

Software SFR-1  gratis meegeleverd op de SD-KAART 32GB

NIEUW APP voor SFR1 en USM-RC-3 bediening en geluiden!
De geluidsregeling USM-RC-3, SFR-1, SFR-1-D en SFR-1-HL kan via Bluetooth worden bediend met de app "SFR-1 Controller".
Hiervoor is de Bluetooth-module BTC-1 vereist.

Het model kan worden bestuurd via de app (gas geven en sturen) en alle beschikbare functies (extra geluiden, WAV-speler, licht, servo's, enz.)
Van de SFR-snelheidsregelaar kunnen worden bediend. Parallel gebruik van de standaard RC-zender en Bluetooth-


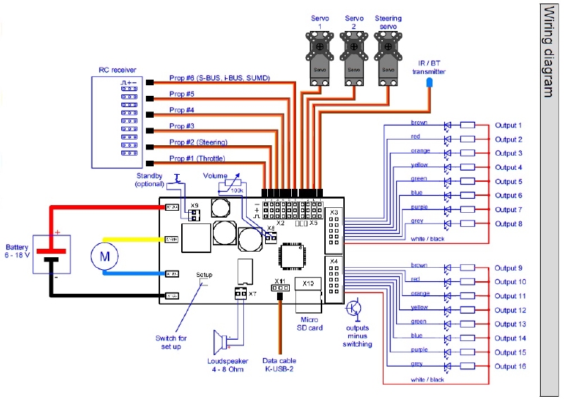
De SFR-1 in één oogopslag:

Levering:
-1 Sound drive controller SFR-1
-2 stuks servo-patchkabel (30 cm) voor aansluiting op een RC-ontvanger
-1 stuk verbindingskabel voor luidsprekers (25 cm)
-1 stuk kabel voor stand-by schakelaar of volume pot (25 cm)
-1 stuk lintkabel (40 cm) voor het aansluiten van de schakeluitgangen
-1 Micro SD-kaart (4 GB) + adapter

Geluidsmodule, Rijregelaar en lichtset in één eenheid
  • Veel eenvoudiger verbinding en eenvoudiger programmeren dan met afzonderlijke geluidsmodule en snelheidsregelaar
  • Geschikt voor alle typen modellen met een aandrijfmotor en een standaard zender
  • Veelzijdig en individueel toepasbaar dankzij uitgebreide aanpassingsmogelijkheden
  • Geschikt voor borstel- en kogelarmatuurmotoren (gelijkspanning)
  • Voedingsspanning: 6 - 18 V
  • Max. Motorstroom: 30 A
  • Krachtige BEC met 5,6 V, 3 A
  • Bevat 700 geluidsbestanden voor snelheidsafhankelijk Motor, extra en willekeurige geluiden
  • Gebruik van eigen opnames, geluidsbestanden en liedjes mogelijk
  • Optimaal geluid door geïntegreerde, krachtige versterkers
  • 16 uitgangen voor het aansluiten van LED's, lampen, Rookgeneratoren, relais, etc.
  • Vrij instelbare lichtfuncties en lichtsequenties voor het regelen van verschillende lichteffecten
  • 6 proportionele ingangen voor het regelen van geluid, cruise control, licht en servofuncties
  • Evaluatie van maximaal 16 kanalen via de somsignalen S-Bus / SUMD
  • 1 uitgang voor stuurservo
  • 2 programmeerbare servo-uitgangen voor het regelen van extra bewegingen
  • Instelbare rijeigenschappen: belastingregeling, cruise control, massa en stuurtraagheid en diverse (handmatige) remfuncties

beschrijving
De SFR-1 is een afzonderlijk programmeerbare multifunctionele module die de functies van de geluidsmodule USM-RC-2 en de besturingseenheid UFR-1230 in één module combineert.
De geluidsaanstuurcontroller heeft uitgebreide lichtregeling, drie servo-uitgangen en een aansluiting voor de IR-lichtmodule SM-IR-16-2 voor de draadloze transmissie van lichtsignalen naar een aanhangwagen of oplegger.

Vanwege de uitgebreide instelmogelijkheden met de software SFR-1 Sound-Teacher is de sound-drive controller geschikt voor alle typen modellen met standaard afstandsbediening.
Meer dan 140 vooraf ingestelde projecten voor vrachtwagens, auto's, schepen en bouwvoertuigen maken een snelle en gemakkelijke start mogelijk.

Sound features:
Voor een origineel geluid van het model kunnen geluiden worden geselecteerd voor de volgende bereiken:
  • Rijden en motorgeluiden voor één motor (snelheidsafhankelijk)
  • Extra geluiden (bijv. Hoorns, hydraulische ruis, enz.)
  • Willekeurige geluiden (bijv. Lawaai van perslucht, geluid van dieren en omgevingsgeluid, enz.)

Rijden functies:
Met de SFR-1 borstel en klokanker motoren (DC spanning) kan realistisch en gevoelig worden geregeld.
Dankzij het brede scala aan instelmogelijkheden kan de snelheidsregeling eenvoudig en individueel worden aangepast aan een breed scala aan modelvereisten en rijeigenschappen.

De instelbare functies voor cruise control omvatten:
  • cruise control functies
  • Remfuncties (inclusief handmatige en noodrem)
  • belasting regelgeving
  • traagheid
  • Inertie van de stuurinrichting inclusief begrenzing van de stuurhoek
  • Instelbare gascurve voor het aanpassen van het rijgedrag
  • Verlichting functies:
  • Om verschillende lichteffecten te realiseren, heeft de SFR-1 16 schakeluitgangen waarop bijvoorbeeld LED's, lampen en relais kunnen worden aangesloten.
     Lichtfuncties, zoals dimlicht, achteruitrijlicht, remlicht, richtingaanwijzers, alarmlichten, flikkerende lichten, enz.
     Kunnen eenvoudig worden geïmplementeerd en geregeld. Alle lichtfuncties kunnen aan het geluid worden aangepast en automatisch worden geactiveerd of gedeactiveerd voor beweging.
  • Geluidsstuurbesturing heeft een extra uitgang voor het aansluiten van de IR-zenderdiode voor de lichtmodule SM-IR-16-2 .

Alle verlichting en extra functies van de snelheidsregeling kunnen worden geregeld via nautische en multiswitch-modules .

Servo control:
Met twee extra servo-uitgangen kunnen bewegingen zoals ruitenwissers worden afgestemd op het geluid dat wordt afgespeeld.

Verdere informatie is te vinden in de gebruiksaanwijzing (PDF) .

Aanbevolen accessoires:

speakers: LS-4R-10W-50 , LS-4R-25W-90 , LS-8R-8W-50 of LS-8R-15W-67
Extra servo-patchkabel (2 stuks al meegeleverd)
Datakabel K-USB-2
Lintkabel 10-pol. (1 stuk al inbegrepen)
Aansluitklem AKL-8 of AKL-8-W
Infraroodlichtmodule voor opleggers / aanhangers SM-IR-16-2
Batterijadapterkabel voor batterijen met Tamiya- of XT60-stekkerverbinding

Beier toebehoren

Reviews

Aantal reviews: 1
Gemiddelde beoordeling: review.stars
Schrijf een review
11-10-2022
geluidsmodule
Een prachtig stuk techniek met ongekende mogelijkheden. Alleen wel erg ingewikkeld om alles er uit te halen wat er in zit. Je moet een doorgewinterde bouwer
met veel technische, en kennis van een computer hebben om hem aan de praat te krijgen . Als dit gelukt is ,is het een geweldige ervaring om er mee te rijden..
Wat ik gemist heb is een vraagbaak voor de installatie. Uiteindelijk na twee maanden ongeveer gelukt.

Productkenmerken

Merken BEIER ELEKTRONIK

Alle tags